2017年广西高考补录时间补录大学名单查询及补录分数线【汇总】

更新:2017-02-14 17:27:32 来源:思而学教育网 www.gxscse.com

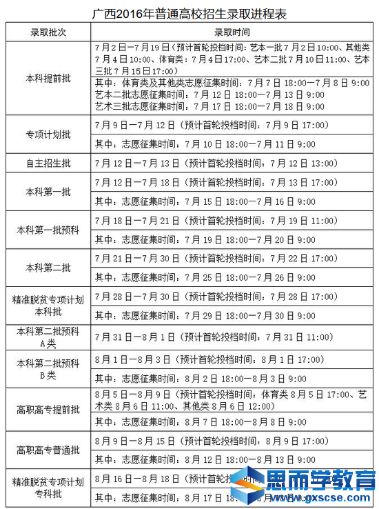
广西省2016年普通高校招生录取工作于7月2日至8月18日进行,具体时间安排如下:

2017年的相关政策还未出台,小编先整理出2016年仅供参考!

2017年广西高考一本征集志愿院校名单及填报时间安排(补录分数线)

2016年高考已经结束,快车教育小编整理了2016年广西高考一本征集志愿院校名单及填报时间安排(补录分数线),征集志愿就是高校录取名额未满,需要再次向社会征集志愿,2016年广西高考将继续对各批次未完成计划实行网上公开征集志愿,下面是2016年广西高考一本征集志愿院校名单及填报时间安排(补录分数线)安排:  2016年广西高考一本征集志愿院校名单及填报时间安排(补录分数线):…[详情]

2017年广西高考提前批补录院校名单及补录时间安排

所谓的高考补录就是在一轮高考录取之后,还有一些没有录满的院校在进行第二轮的录取,考生们也要填写志愿才能进行补录,广西高考提前批补录院校名单及补录时间安排一般在7月中下旬左右,点击以下链接您就能知道今年广西高考提前批补录院校名单及补录时间安排,届时快车教育会第一时间公布广西高考提前批补录院校名单及补录时间安排,更多高考补录信息请关注我们网站的更新。  点击查看:2016年广西高考提前批补录院校名单及补录时间安排发布最新动态  小编提醒:高考补录一般时间不会很长,请广大家长和考生一定要好好把握时间,以..…[详情]

2017年广西高考一本补录院校名单及补录时间安排

所谓的高考补录就是在一轮高考录取之后,还有一些没有录满的院校在进行第二轮的录取,考生们也要填写志愿才能进行补录,广西高考一本补录院校名单及补录时间安排一般在7月中下旬左右,点击以下链接您就能知道今年广西高考一本补录院校名单及补录时间安排,届时思而学教育会第一时间公布广西高考一本补录院校名单及补录时间安排,更多高考补录信息请关注我们网站的更新。  点击查看:2016年广西高考一本补录院校名单及补录时间安排发布最新动态  小编提醒:高考补录一般时间不会很长,请广大家长和考生一定要好好把握时间,以免错过..…[详情]

2017年广西高考专科征集志愿院校名单及填报时间安排(补录分数线)

 2016年广西高考专科征集志愿院校名单及填报时间安排(补录分数线):  广西高考专科征集志愿院校名单及填报时间安排(补录分数线)预计8月5日至8月18日  点击查看:更多2016年广西高考征集志愿院校名单及填报时间安排(补录分数线)  2016年广西高考专科征集志愿填报注意事项…[详情]

2017年广西高考一本补录时间及一本补录学校名单排名

7月15日18时至7月16日9时,广西普通高校招生本科第一批(以下简称一本)将征集志愿,专项计划批第二次征集志愿也将同步进行。届时各批次汇总的计划缺额信息将在广西招生考试网()的“普通高考[微博]—招生信息”、“通知公告”栏中公布,考生可登录了解参加此次征集志愿的院校及专业的详细信息,并在规定时间内进入“2015年普通高考志愿填报系统”填报征集志愿。录取时,先进行一本征集志愿的投档录取,再进行专项计划批第二次征集志愿的投档录取。…[详情]

2015广西高考二本补录征集志愿大学计划专业表和分数线公布

2015广西高考二本补录征集志愿大学计划专业表和分数线公布2016年普通高校招生本科第二批征集计划信息表数据截止:2016年07月25日 11:04:37 院校代码院校名称专业代号专业方向备注计划性质科类计划数10020北京农学院 006信息管理与信息系统 非定向理工类110057天津科技大学 015数字出版 非定向理工类1 043轻化工程(生物质资源工程) 非定向理工类4 045印刷工程 非定向理工类1 046木材科学与工程 非定向理工类2 065日语公共外语课程为日语(零起点)非定向文史类110058天津工业大学 004..…[详情]

2015广西高考二本补录征集志愿分数线和录取结果时间,拉开志愿梯度

 7月25日12时至26日9时,我区将进行二本征集志愿  批次合并 考生上“老二本”机会增加  今年,我区首次二三本合并招生录取,部分综合实力不错的“老二本”院校,投档分数线降到刚过今年的二本线,令考生和家长“大跌眼镜”。7月25日12:00至26日9:00,为二本征集志愿填报时间,未被录取的考生可抓紧时间填报。怀着“捡漏”心态的考生,在填报二本征集志愿时,也应注意拉开志愿的梯度  1  部分考生想在二本征集“捡漏”  7月23日上午,桂林的刘同学两次接到区外某独立学院的电话,招生老师表示,档案已经投到该校,询..…[详情]

2015广西高考一本征集志愿补录7月15日起,征集志愿补录大学分数线

2015广西高考一本征集志愿补录7月15日起,征集志愿补录大学分数线据广西招生考试院,7月15日18时至7月16日9时,广西普通高校招生本科第一批(以下简称一本)将征集志愿,专项计划批第二次征集志愿也将同步进行。届时各批次汇总的计划缺额信息将在广西招生考试网(http://www.gxeea.cn)的“普通高考[微博]—招生信息”、“通知公告”栏中公布,考生可登录了解参加此次征集志愿的院校及专业的详细信息,并在规定时间内进入“2016年普通高考志愿填报系统”填报征集志愿。录取时,先进行一本征集志愿的投档录取,再进行专项计划批第二次征集志..…[详情]

2017年广西高考提前批录取结果查询和征集志愿补录计划时间

2016年广西高考提前批录取结果查询和征集志愿补录计划时间  从广西招生考试院获悉,广西自治区2016年普通高校招生录取工作时间安排表已经公布。根据安排,广西今年高校招生录取工作将于7月4日启动,所有批次录取工作将于8月13日全部结束。其中,今年广西高考本科提前批院校7月4日至11日录取。目前,广西高考提前批院校录取结果已可查询,考生可登陆广西招生考试网查询录取信息。www.gxscse.com…[详情]

2017年广西高考一本一批征集志愿填报时间规则和补录大学名单缺额计划

2016年广西高考一本一批征集志愿填报时间规则和补录大学名单缺额计划2015广西高考录取时间已公布,以下是2016年广西高考招生录取时间表,供考生们参考。录取批次录取时间本科提前批7月4日-7月11日(预计首轮投档时间:7月4日11时)其中体育类及其他类志愿征集时间:7月7日12时至7月8日09时;艺术类征集志愿时间:7月9日12时至7月10日09时专项计划批7月9日-7月12日(预计首轮投档时间:7月9日18时)其中征集志愿时间:7月10日18时至7月11日09时自主招生批7月12日-7月13日(预计首轮投档时间:7月12日15时)本科第一批7月13日-7月20日(预计..…[详情]

2017年广西高考提前批征集志愿填报时间规则和补录大学名单缺额计划

2016年广西高考提前批征集志愿填报时间规则和补录大学名单缺额计划  2016年7月9日12:00公布的《2016年普通高校招生本科提前批(艺术类)(体育类和其他类第二次)征集计划信息表》中原包括南昌大学(10403)。经查,该校在本科提前批计划已录满,该征集计划属误登,现予以撤销。  《2016年普通高校招生本科提前批(艺术类)(体育类和其他类第二次)征集计划信息表》已更新,请考生及时,按照更新后的信息进行填报。7月2日上午10时,是自治区招生考试院原定的高考志愿填报截止时间。7月1日,考生开始扎堆填报志愿并且进行志愿信息的打印确认..…[详情]

2017年广西高考平行志愿和征集志愿补录大学规则政策

2016年广西高考平行志愿和征集志愿补录时间大学名单规则政策2016年,广西高考录取共设置11个批次,高考志愿包含顺序志愿、平行志愿和单志愿三种模式。除广西高等职业院校单独考试招生外,所有考生、各类志愿均在广西招生考试网(http://:www.gxeea.cn)上填报。  2016年,广西高考志愿网上填报将分两次进行:第一次在6月17日至6月28日,填报本科提前批、高职高专提前批志愿;第二次在6月28日至7月2日,填报自主选拔 批、贫困地区专项计划批、本科第一批、本科第一批预科批、本科第二批、本科第二批预科A类、本科第二批预科B类、高..…[详情]